
预算极其有限,且系统简单。
仅需现场机械式指示(如搭配波登管压力表),不需要电信号。
作为实验装置或原型机的一部分,后续需要自己进行信号处理和采集。
作为OEM设备的核心元件,设备制造商会集成自己的信号处理电路。
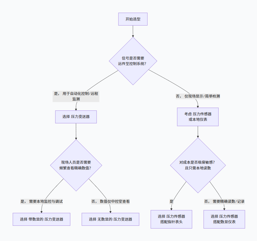
需要将压力信号接入PLC、DCS、数据采集卡、SCADA系统进行自动化控制、监测或记录时。这是最核心的判断标准。
信号传输距离超过10米,需要抗干扰能力。
希望简化系统布线,减少外部信号处理模块,提高可靠性。
需要现场诊断和远程校准功能(智能变送器)。

数显(本地数字显示)是一个非常有用的附加功能,不影响核心的“传感器/变送器”选择,但影响便利性和成本。
优势:
现场监控:无需手持工具,巡检人员可快速读取精确压力值。
调试与维护:方便设置零点、量程,诊断故障(部分智能变送器)。
人机交互:在没有上位机的场合,是重要的人机界面。
典型工况:
泵房、空压站等需要现场巡检记录压力的场所。
设备调试和维修阶段。
作为系统备份显示,在中控系统故障时仍能了解现场情况。
优势:
成本更低:同精度下,无数显型号更便宜。
更安全:在易爆、危险区域(如化工),无显示窗口可能更利于防爆设计。
防止误操作:避免现场人员随意更改参数。
节省空间:体积可能更小巧。
典型工况:
压力值仅在中控室查看,现场无需关注。
安装位置偏僻、高空或不易观察的地方。
对成本控制严格的大批量、标准化应用。
在做出最终决定前,请明确以下几点:
测量介质是什么?(气体、液体、是否腐蚀、粘稠、高温)→ 决定接液部分的材质(如316L不锈钢、哈氏合金、陶瓷)。
压力范围是多少?(-0.1MPa的真空到上百MPa)→ 决定量程,通常选满量程在常用压力的1.5倍左右。
需要多高的精度?(如0.5%FS, 0.1%FS)→ 直接影响成本和变送器等级。
输出信号要求?(4-20mA是工业主流,RS485/MODBUS用于数字化工厂,0-10V在某些场合使用)。
供电电源?(24VDC最通用,也有220VAC供电的)。
安装接口与方式?(如G1/4、M20*1.5,径向/轴向,需配安装支架)。
环境条件?(防爆、防水IP等级、环境温度)。

最务实的建议:
对于绝大多数工业应用,选择一款合适量程和精度的压力变送器是最高效、最可靠的选择。是否带数显,可以根据现场人员是否有频繁读取需求以及预算来决定。在预算允许的情况下,带数显的变送器能提供很大的便利性。
如果不确定,可以向供应商提供您的详细工况(介质、压力、温度、信号需求等),他们能给出更专业的型号推荐。